- » Focus and Scope
- » Section Policies
- » Peer Review Process
- » Open Access Policy
- » Publication Ethic
- » About JIIS
- » Peer Review Process
- » Article Processing Charge
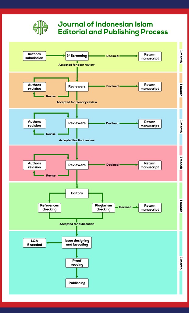
- » JIIS Editorial and Publishing Process
Focus and Scope
Journal of Indonesian Islam (JIIS) publishes articles on Indonesian Islam from various perspectives, covering both literary and fieldwork studies. The journal puts emphasis on aspects related to Islamic studies in an Indonesian context, with special reference to culture, politics, law, society, economics, history, and doctrines.
Journal of Indonesian Islam always places Indonesian Islam in the central focus of academic inquiry, and invites any comprehensive observation of Islamic expressions with various dimensions in the country. The journal, serving as a forum for the study of Indonesian Islam, supports focused studies of particular themes and interdisciplinary studies in relation to the subject. It has become a medium of exchange of ideas and research findings from various traditions of learning that have interacted in the scholarly manner.
Section Policies
Articles
Peer Review Process
Every submitted paper is independently reviewed by at least two peer-reviewers. Decision for publication, amendment, or rejection is based upon their reports/recommendation. If two or more reviewers consider a manuscript unsuitable for publication in this journal, a statement explaining the basis for the decision will be sent to the authors within six months of the submission date.
Open Access Policy
This is an open access journal which means that all content is freely available without charge to the user or his/her institution. Users are allowed to read, download, copy, distribute, print, search, or link to the full texts of the articles, or use them for any other lawful purpose, without asking prior permission from the publisher or the author. This is in accordance with the BOAI definition of open access.
Publication Ethic
Journal of Indonesian Islam (JIIS) is a peer-reviewed international journal, available in print and online and published twice a year. This statement clarifies ethical behaviour of all parties involved in the act of publishing an article in this journal, including the author, the chief editor, the Editorial Board, the peer-reviewer and the publisher (State Islamic University (UIN) of Sunan Ampel – Surabaya, Indonesia). This statement is based on COPE’s Best Practice Guidelines for Journal Editors.
Ethical Guideline for Journal Publication
The publication of an article in a peer-reviewed Journal of Indonesian Islam is an essential building block in the development of a coherent and respected network of knowledge. It is a direct reflection of the quality of the work of the authors and the institutions that support them. Peer-reviewed articles support and embody the scientific method. It is therefore important to agree upon standards of expected ethical behavior for all parties involved in the act of publishing: the author, the journal editor, the peer reviewer, the publisher and the society.
State Islamic University (UIN) of Sunan Ampel – Surabaya as publisher of Journal of Indonesian Islam takes its duties of guardianship over all stages of publishing seriously and we recognize our ethical and other responsibilities. We are committed to ensuring that advertising, reprint or other commercial revenue has no impact or influence on editorial decisions. In addition, the Postgraduate Program (PPs) and the Institute for the Study of Religion and Society (LSAS) of the State Islamic University (UIN) of Sunan Ampel – Surabaya, and Editorial Board will assist in communications with other journals and/or publishers where this is useful and necessary.
Publication decisions
The editor of the Journal of Indonesian Islam is responsible for deciding which of the articles submitted to the journal should be published. The validation of the work in question and its importance to researchers and readers must always drive such decisions. The editors may be guided by the policies of the journal's editorial board and constrained by such legal requirements as shall then be in force regarding libel, copyright infringement and plagiarism. The editors may confer with other editors or reviewers in making this decision.
Fair play
An editor at any time evaluate manuscripts for their intellectual content without regard to race, gender, sexual orientation, religious belief, ethnic origin, citizenship, or political philosophy of the authors.
Confidentiality
The editor and any editorial staff must not disclose any information about a submitted manuscript to anyone other than the corresponding author, reviewers, potential reviewers, other editorial advisers, and the publisher, as appropriate.
Disclosure and conflicts of interest
Unpublished materials disclosed in a submitted manuscript must not be used in an editor's own research without the express written consent of the author.
Duties of Reviewers
Contribution to Editorial Decisions
Peer review assists the editor in making editorial decisions and through the editorial communications with the author may also assist the author in improving the paper.
Promptness
Any selected referee who feels unqualified to review the research reported in a manuscript or knows that its prompt review will be impossible should notify the editor and excuse himself from the review process.
Confidentiality
Any manuscripts received for review must be treated as confidential documents. They must not be shown to or discussed with others except as authorized by the editor.
Standards of Objectivity
Reviews should be conducted objectively. Personal criticism of the author is inappropriate. Referees should express their views clearly with supporting arguments.
Acknowledgement of Sources
Reviewers should identify relevant published work that has not been cited by the authors. Any statement that an observation, derivation, or argument had been previously reported should be accompanied by the relevant citation. A reviewer should also call to the editor's attention any substantial similarity or overlap between the manuscript under consideration and any other published paper of which they have personal knowledge.
Disclosure and Conflict of Interest
Privileged information or ideas obtained through peer review must be kept confidential and not used for personal advantage. Reviewers should not consider manuscripts in which they have conflicts of interest resulting from competitive, collaborative, or other relationships or connections with any of the authors, companies, or institutions connected to the papers.
Duties of Authors
Reporting standards
Authors of reports of original research should present an accurate account of the work performed as well as an objective discussion of its significance. Underlying data should be represented accurately in the paper. A paper should contain sufficient detail and references to permit others to replicate the work. Fraudulent or knowingly inaccurate statements constitute unethical behaviour and are unacceptable.
Originality and Plagiarism
The authors should ensure that they have written entirely original works, and if the authors have used the work and/or words of others that this has been appropriately cited or quoted.
Multiple, Redundant or Concurrent Publication
An author should not in general publish manuscripts describing essentially the same research in more than one journal or primary publication. Submitting the same manuscript to more than one journal concurrently constitutes unethical publishing behaviour and is unacceptable.
Acknowledgement of Sources
Proper acknowledgment of the work of others must always be given. Authors should cite publications that have been influential in determining the nature of the reported work.
Authorship of the Paper
Authorship should be limited to those who have made a significant contribution to the conception, design, execution, or interpretation of the reported study. All those who have made significant contributions should be listed as co-authors. Where there are others who have participated in certain substantive aspects of the research project, they should be acknowledged or listed as contributors. The corresponding author should ensure that all appropriate co-authors and no inappropriate co-authors are included on the paper, and that all co-authors have seen and approved the final version of the paper and have agreed to its submission for publication.
Disclosure and Conflicts of Interest
All authors should disclose in their manuscript any financial or other substantive conflict of interest that might be construed to influence the results or interpretation of their manuscript. All sources of financial support for the project should be disclosed.
Fundamental errors in published works
When an author discovers a significant error or inaccuracy in his/her own published work, it is the author’s obligation to promptly notify the journal editor or publisher and cooperate with the editor to retract or correct the paper.
About JIIS
Journal of Indonesian Islam (ISSN 1978-6301 and E-ISSN 2355-6994) is peer-reviewed international journal published biannually by the Postgraduate Program (PPs) and the Institute for the Study of Religion and Society (LSAS), State Islamic University (UIN) of Sunan Ampel Surabaya.
The journal puts emphasis on aspects related to Islamic studies in an Indonesian context, with special reference to culture, politics, law, society, economics, history, and doctrines. It cordially invites contributions from scholars of related disciplines. The languages used in this journal are English and Arabic.
Journal of Indonesian Islam has been indexed by Crossref since 2014. Therefore, all articles have unique DOI number.
Peer Review Process
The submitted manuscript will be sent to two anonymous referees for contribution, originality, relevance, and presentation (double-blind review). The Editor shall inform you of the results of the review as soon as possible.
The editor evaluates the recommendation and notifies the author of the manuscript status. The manuscript may be:
1. Accepted for publication as is
2. Accepted for publication with minor changes, with no re-review necessary
3. Accepted for publication after substantial revision and additional review
4. Rejected
Article Processing Charge
Author Fee / Article Processing Charge (APC)
Journal of Indonesian Islam is a fully open access international journal. Readers can read and download any full-text articles for free of charge (fully Open Access) in order to enhance the readibility and citebility of articles.
As Journal of Indonesian Islam is a fully open access journal, your paper will be available to anyone, at anytime, anywhere in the world. Article Processing Charges apply for publication in this fully open access journal.
Therefore, Author(s) should pay an Article Processing Charge (APC) of IDR 7,500,000,-(seven million and five hundred thousand Indonesia Rupiah only)per article, once the manuscript was accepted. An invoice will be sent to the Authors whose corresponding author of accepted article. Please note that the payment of APC can be proceeded by bank transfer which will be informed to Corresponding Author together with the payment invoice.
An invoice will be sent to the Authors who their article was accepted. Please be noted that the payment of APC can be proceeded by bank transfer which will be informed to Corresponding Author together with the invoice. The Editorial Office will send a payment receipt once the payment has been successfully received.
The accepted articles will not be published until the APC was paid by Author(s). The APC will be used for maintaining the DOI registration and the fulltext PDF articles production cost.
JIIS Editorial and Publishing Process

Indexed by:
Journal of Indonesian Islam (ISSN 1978-6301 and E-ISSN 2355-6994) is published by the Postgraduate Program (PPs) and the Institute for the Study of Religion and Society (LSAS), State Islamic University (UIN) of Sunan Ampel Surabaya.
Journal of Indonesian Islam by http://jiis.uinsby.ac.id/index.php/JIIs/index is licensed under a Creative Commons Attribution-ShareAlike 4.0 International License.
Copyright ©2020 State Islamic University (UIN) of Sunan Ampel Surabaya. Powered by Public Knowledge Project OJS.


